研究进展

    研究进展

    当前您的位置: 首页 > 研究进展 > 正文

    2024年学术进展系列之66:买球官网博士研究生常学钊与导师在SGRB with EE的喷流成分研究中获得进展

    日期: 2024-10-29 浏览次数:

    具有延展辐射(EE)的短伽马射线暴(SGRBs)由初始主发射和短硬尖峰(ME)组成随后是长时间的EEMEEE是否来自同一起源?以及其喷流成分是什么,仍然是悬而未决的问题。SGRB with EE被认为可能与中子星-白矮星(NS-WD)并和有关系,在双星并和系统伽马暴中,确定喷流的组成将对理解其物理过程和机理起到重要作用。

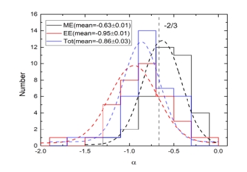
    在本文中,我们对样本中的36GRB进行了系统的分析,并将其确定为Fermi/GBM观测到的具有EESGRB类别(SGRB with EE)。通过时间积分谱分析,我们发现36SGRB with EE中有20暴的α值超过同步辐射的死亡线(-2/3),表明在瞬发发射中存在准热成分。然后,我们提取了四个明亮GRB的时间分辨光谱。我们发现在这4个明亮GRB的瞬发中确实存在热辐射和非热辐射,这表明GRB中应该存在混合射流(如物质和波印廷通量流出)此外,在这四个GRBMEEE的时间分辨光谱中发现了强的正相关(例如,Ftot−Γ和FtotkT)。这表明MEEE的光谱演化似乎具有相似的行为,可能来自相同的物理起源。

    研究工作以The thermal emission in short GRBs with extended emission observed by Fermi/GBM”为题,已被《The Astrophysical Journal Supplement Series》接收发表。

    1. 左图:我们的SGRB with EE样本和其他长、短伽马射线暴的HR-T90散点分布右图:我们的SGRB with EE样本和其他长、短伽马射线暴的有效振幅feff-T90散点分布

    2. 低能谱指数α分布直方图。.

    3. GRB 081215的α和Γ (a)kT (b)FBB (c)FBB/Ftot (d)的时间演化。

     

    4. 四个GRB (081215, 100829A161218B170626A)MEEE相的Ftot-Γ,FtotkT相关性。

     

    论文作者:常学钊(博士生),吕候军(通讯作者),杨星(博士生),陈家明(云南大学),梁恩维

    论文链接:https://doi.org/10.48550/arXiv.2410.09415

     

    联系地址:广西区南宁市大学东路100号

    联系电话:0771-3237386

    邮 编 :530004

    关注我们

    版权所有:买球(中国区)官方网站